SEO基础入门完全免费教程
SEO(Search Engine Optimization,搜索引擎优化)的核心目标是:通过优化你的网站,使其在搜索引擎(如百度、谷歌)的搜索结果中获得更好的排名,从而吸引更多免费、精准的流量。

(图片来源网络,侵删)
本教程将分为以下几个模块,带你系统入门:
SEO核心概念与思维
在开始操作之前,你必须理解SEO的基本逻辑。
什么是SEO?
- 定义:SEO是一种通过提升网站在搜索引擎自然搜索结果中的排名,来获取免费流量的过程。
- 自然搜索 vs 付费搜索:
- 自然搜索:搜索结果中标记为“广告”以外的部分,排名由算法决定,点击免费。
- 付费搜索:如百度推广、Google Ads,需要按点击付费。
- SEO的目标:获得更多高质量的流量,而不仅仅是流量数量。
搜索引擎如何工作?(SEO的底层逻辑)
你可以把搜索引擎想象成一个巨大的图书馆,而SEO就是让你的“图书”(网页)更容易被“图书管理员”(搜索引擎)找到并推荐给读者(用户)。
这个过程主要分为三步:

(图片来源网络,侵删)
- 抓取:搜索引擎派出“蜘蛛”(Spider/Bot)顺着链接访问网页,发现新内容。
- 索引:将抓取到的网页内容进行分析、整理,存入一个巨大的数据库(索引库)中,就像给图书编目录。
- 排名:当用户搜索时,搜索引擎从索引库中找出最相关、最优质的网页,按照一定的算法规则排序展示。
你的任务:让蜘蛛能轻松抓取你的网站,让你的内容被正确索引,并证明你的内容对用户最有价值。
SEO的核心三要素
- 用户在搜索引擎中输入的词语,这是SEO的起点,一切优化都围绕用户搜索什么。
- 网站上对用户有价值的信息(文章、视频、图片等),内容是满足用户需求、解决用户问题的核心。
- 外链:其他网站链接到你的网站,外链就像是“投票”,告诉搜索引擎你的网站很受欢迎、很权威。
关键词研究与策略
关键词是SEO的基石,方向错了,努力白费。
什么是关键词?
- 核心关键词:网站或页面主题最核心的词,通常搜索量大,竞争激烈。(例:“减肥方法”)
- 长尾关键词:由3个或更多词组成,更具体、搜索量较小,但转化率更高。(例:“如何健康地减掉腹部脂肪”)
如何进行关键词研究?(免费工具)
- 百度搜索下拉框和相关搜索:最简单直接的方法,能发现用户真实的需求。
- 百度指数:查看关键词的搜索热度、趋势和相关词。
- Google Keyword Planner (谷歌关键词规划师):需要科学上网,功能强大,能提供搜索量、竞争度等数据。
- 5118、爱站等行业工具:提供大量长尾关键词挖掘功能,部分功能免费。
如何选择关键词?
- 相关性:必须与你的网站内容高度相关。
- 搜索量:有足够的人搜索,才有优化价值。
- 竞争度:评估对手的实力,新手应优先选择竞争度较低的长尾关键词。
- 用户意图:思考用户搜索这个词是想“了解信息”、“购买产品”还是“找到某个网站”。
站内优化(On-Page SEO)
站内优化是让你的网页内容本身对搜索引擎和用户都友好。
网站结构优化
- 清晰的导航:让用户和蜘蛛能轻松找到任何页面。
- URL结构:简洁、包含关键词、使用连字符“-”隔开。(例:
yourwebsite.com/how-to-learn-seo) - 面包屑导航:显示用户当前页面的层级路径(首页 > 分类 > 文章)。
优化
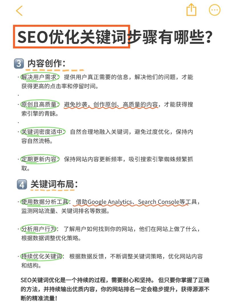
- 高质量原创内容:这是最重要的!提供独特、有价值、能解决用户问题的内容。
- 关键词布局:
<h1>标签是页面的主标题,必须包含核心关键词,且每个页面只有一个。- :
<h2>,<h3>等标签,合理布局相关长尾关键词,让内容结构清晰。 - 自然地融入关键词,不要堆砌,内容要通顺、易读。
- 图片ALT标签:为图片添加描述性文字,包含关键词,有助于搜索引擎理解图片内容,并能在图片搜索中排名。
- 首段和结尾:在段落开头和结尾自然地提及关键词。
重要的HTML标签
- 标题标签:
<title>,显示在浏览器标签页和搜索结果中,是吸引用户点击的关键。 - 描述标签:
<meta description>,搜索结果中的摘要,虽然不直接影响排名,但能极大提高点击率。 - Robots.txt文件:告诉搜索引擎哪些页面可以抓取,哪些不可以。
- Sitemap.xml(网站地图):网站所有页面的列表,方便蜘蛛全面抓取你的网站。
技术性SEO(Technical SEO)
技术性SEO确保搜索引擎能顺利地抓取和索引你的网站,是基础中的基础。

(图片来源网络,侵删)
网站速度
- 为什么重要:速度慢的网站用户体验差,搜索引擎也会降低其排名。
- 如何检测:
- Google PageSpeed Insights:提供详细的优化建议。
- 百度移动端页面的速度测试:针对国内用户。
- 优化方法:压缩图片、启用浏览器缓存、使用CDN等。
移动端友好
- 为什么重要:大部分用户通过手机搜索,搜索引擎采用“移动优先索引”,主要根据移动版内容来排名。
- 如何检查:使用Google的“移动设备友好性测试”工具。
- 响应式设计:推荐的设计方案,能自动适配不同屏幕尺寸的设备。
安全性
- HTTPS:安装SSL证书,启用HTTPS协议,这既是安全信号,也是排名因素。
网站错误
- 死链:不存在的链接(404错误),需要定期检查并处理。
- :多个页面内容高度相似,可能会被搜索引擎惩罚,使用规范标签(Canonical Tag)来指定首选版本。
站外优化(Off-Page SEO)
站外优化主要是建立网站的权威性和信任度,核心是外链建设。
什么是高质量外链?
- 来自权威网站:如知名新闻门户、行业博客、政府/教育网站(.gov, .edu)的链接价值最高。
- 相关性高:你的美食博客链接在另一个美食网站上,比链接在科技网站上更有价值。
- 自然多样:外链的锚文本(链接文字)和来源网站要多样化,避免过度优化。
如何获取高质量外链?
- 内容为王:创作极具价值、值得分享的内容(如行业报告、深度研究、免费工具),别人会主动链接你。
- 客座博客:在其他相关领域的网站上发表文章,并在作者简介中留下你的链接。
- 资源页:找到行业内网站的“资源/链接”页面,如果你的内容足够好,可以请求他们添加你的链接。
- 社交媒体:虽然社交媒体链接大多为“Nofollow”(不传递权重),但能增加品牌曝光和内容传播,间接带来外链和流量。
SEO工具与资源推荐
免费必备工具
- 百度搜索:关键词研究、下拉框、相关搜索。
- 百度指数:关键词热度分析。
- Google Search Console (GSC):必装! 监控网站在谷歌的收录、点击、排名问题,提交sitemap。
- 百度搜索资源平台:国内网站必装! 百度版的GSC,监控网站在百度的表现。
- Google Analytics (GA):必装! 网站流量分析工具,了解用户从哪里来,看了什么。
- Screaming Frog SEO Spider:免费的桌面版网站爬虫,可以快速抓取网站并分析标题、描述、死链等问题。
- PageSpeed Insights:测试网站速度。
免费学习资源
- Google Search Central (前身为Google Webmaster Central):官方博客、文档和视频,是学习SEO最权威、最准确的来源。
- Ahrefs Blog / Moz Blog:国际顶级的SEO博客,内容质量极高,有大量免费干货。
- 知乎专栏:搜索“SEO”,有很多优秀的从业者和机构分享实战经验。
- B站:搜索“SEO教程”,有很多视频博主从零开始讲解,非常直观。
学习路径与常见误区
新手学习路径建议
- 第1-2周:学习模块一,建立对SEO的整体认知。
- 第3-4周:学习模块二,掌握关键词研究方法,为你的网站或博客确定主题和关键词。
- 第5-8周:学习模块三和四,动手搭建一个简单的网站(如WordPress博客),并进行基础的站内和技术优化。
- 第9周及以后:持续创作高质量内容,学习模块五,尝试获取外链,使用GSC和GA监控数据,根据数据反馈不断调整策略。
常见误区(新手必看)
- 误区1:SEO是作弊 -> 真相:SEO是让网站更规范、对用户更友好的过程,是长期、健康的营销手段。
- 误区2:关键词堆砌 -> 真相为王,用户体验至上,堆砌关键词会被搜索引擎惩罚。
- 误区3:SEO可以快速见效 -> 真相:SEO是马拉松,不是百米冲刺,通常需要3-6个月甚至更长时间才能看到明显效果。
- 误区4:只做百度,忽略谷歌 -> 真相:如果你的业务面向全球,或者希望获得更前沿的技术信息,谷歌SEO同样重要。
- 误区5:外链越多越好 -> 真相:外链的质量远比数量重要,垃圾外链可能会害了你的网站。
SEO是一个系统性工程,它结合了技术、内容、营销和数据分析,对于新手来说,最重要的是打好基础,耐心坚持,并以用户为中心。
从今天起,选择一个你感兴趣的领域,尝试创建一个网站,并按照这份教程的指引一步步去实践,在实践的过程中,你会遇到各种问题,解决这些问题的过程就是你成长最快的时刻。
祝你学习顺利,早日掌握SEO!
